防伪查询
关于片仔癀化妆品
公司简介
发展历程
生产实力
研发实力
企业荣誉
品牌中心
片仔癀化妆品
皇后
新皇后
新闻中心
企业公告
企业资讯
党群建设
公司党建
学习贯彻习近平新时代中国特色社会主义思想
招采平台
招标信息
人才招聘
服务及加盟
加盟流程
服务网点
护肤资讯
皮肤测试
样品申请
常见问答
客户留言
问卷调查
投票反馈
联系我们
登录
/
注册
关于片仔癀化妆品
公司简介
发展历程
生产实力
研发实力
企业荣誉
品牌中心
片仔癀化妆品
皇后
新闻中心
企业公告
企业资讯
党群建设
公司党建
学习贯彻习近平新时代中国特色社会主义思想
招采平台
招标信息
人才招聘
服务及加盟
加盟流程
服务网点
护肤资讯
皮肤测试
样品申请
常见问答
客户留言
问卷调查
投票反馈
联系我们
招标信息
人才招聘
首页
>
招采平台
>
招标信息
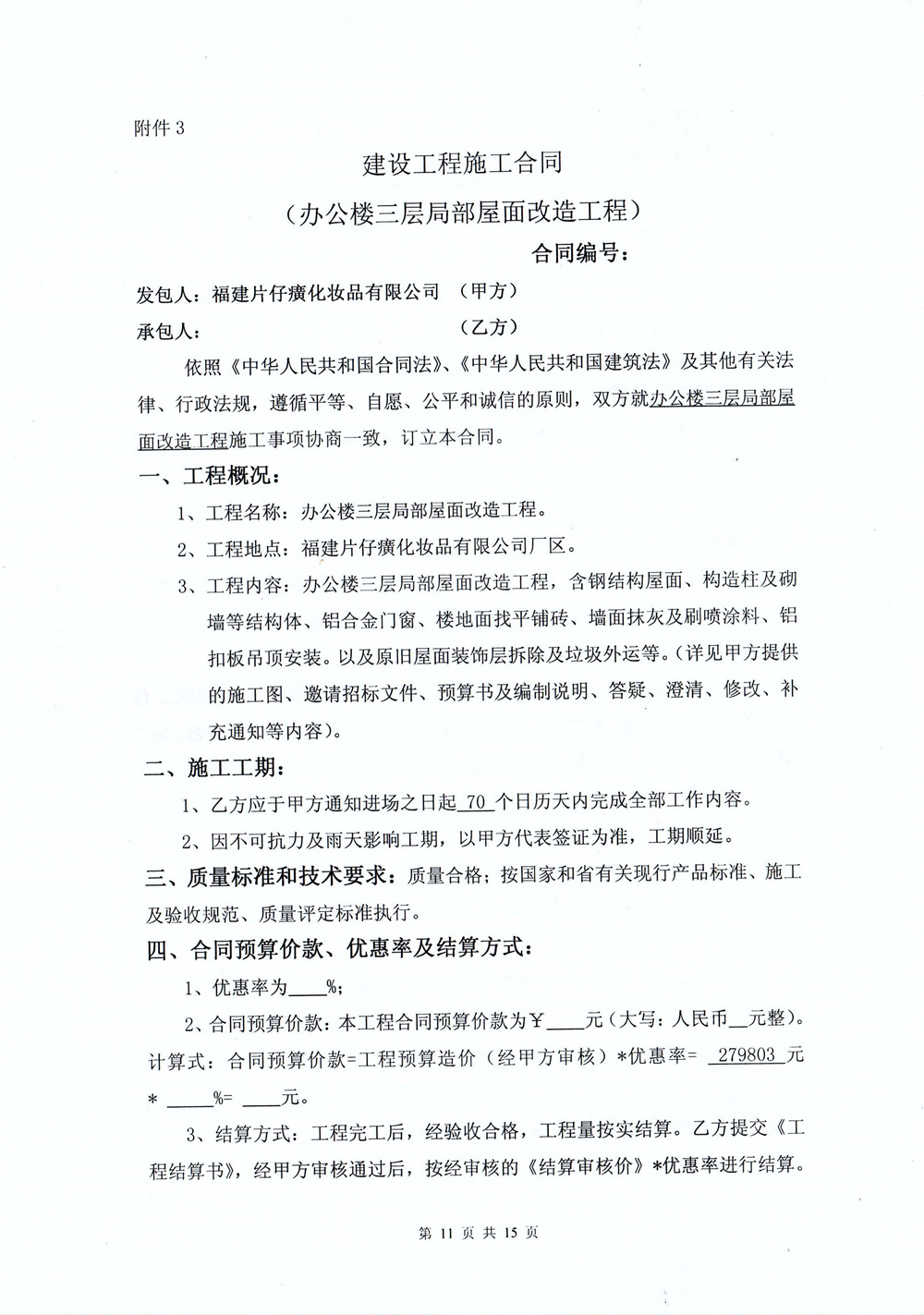
福建片仔癀化妆品有限公司办公楼三层局部屋面改造工程施工邀请招标文件
发布时间 : 2018-01-15
浏览数 :
互动专区
防伪查询